Description:
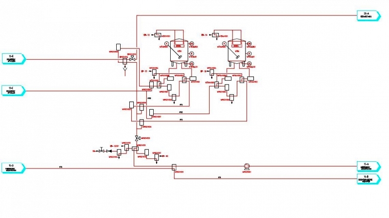
Complete line to clean, skim and cool whey. Consists of (2) 20,000 L jacketed warm whey buffer tanks, agitator, sensors, valves, pumps, Alfa-Laval MRPX 417 SGV whey clarifier with 37 KW motor 380/3/50/1475 RPM and HMRPX 618 HGV-74C-50 whey skimmer with 22 KW motor and tools. Excludes base plates, interconnecting piping and control panels. P&ID, layout, parts manuals, electrical scheme, electrical components and PSI program are included. Excellent condition.
The Alfa-Laval WMRPX 618 HGV-74C whey skimmer - complete line is designed to streamline the process of whey management in dairy production facilities. This comprehensive system includes two 20,000 L jacketed warm whey buffer tanks that ensure optimal temperature control during the processing phase. The integrated agitator enhances the mixing of whey, promoting uniformity and preventing sedimentation. Equipped with advanced sensors and valves, the system allows for precise monitoring and control of the whey flow, ensuring that the entire process is efficient and effective. The inclusion of high-performance pumps further facilitates the movement of whey through the system, enhancing productivity and reducing downtime.
At the heart of this complete line is the Alfa-Laval MRPX 417 SGV whey clarifier, which is powered by a robust 37 KW motor operating at 380/3/50/1475 RPM. This clarifier plays a crucial role in separating solids from the liquid whey, resulting in a high-quality product that meets industry standards. Complementing this is the HMRPX 618 HGV-74C-50 whey skimmer, featuring a 22 KW motor that efficiently removes fat and other impurities from the whey, ensuring a clean and pure end product. The system comes with essential tools for maintenance and operation, making it user-friendly and accessible for staff. Although base plates, interconnecting piping, and control panels are not included, the provision of P&ID, layout, parts manuals, electrical schemes, electrical components, and PSI program ensures that users have all the necessary documentation to facilitate installation and operation.
Key Features:
High Capacity, Efficient Separation, User-Friendly Design, Comprehensive Documentation, Robust Performance
Frequently Asked Questions
We're sorry, but this item has been sold.
Please consider the alternatives below.
